服务热线:
中文        English
当前位置:首页>新闻动态
新闻动态

山东海德光伏新能源科技有限公司

电话:0532-68693689

传真:0532-68693687

地址:青岛市崂山区秦岭路8号金石馆10层1008室

国家能源局等部门下发《十四五可再生能源发展规划》 2022-06-28

      为深入贯彻“四个革命、一个合作”能源安全新战略,落实碳达峰、碳中和目标,推动可再生能源产业高质量发展,根据《中华人民共和国国民经济和社会发展第十四个五年规划和2035年远景目标纲要》和《“十四五”现代能源体系规划》有关要求,国家能源局等部门组织编制了《“十四五”可再生能源发展规划》。

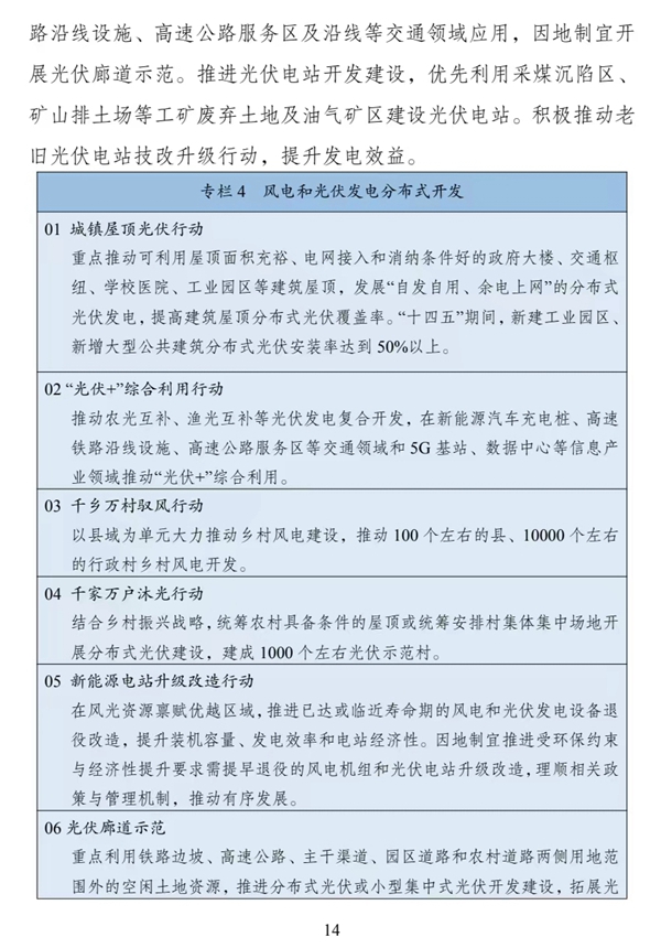
     《规划》中明确,十四五期间,可再生能源发电量增量在全社会用电量增量中的占比超过50%,风电和太阳能发电量实现翻倍;大力推进光伏发电和风电基地化开发,积极推进光伏发电和风力发电分布式开发等。主要内容如下: